伟德国际体育在线(中国)有限公司
嘉骏环保服务
Jiajun Environmental Protection
网站首页
关于我们
公司简介
企业文化
荣誉资质
设备制作
服务项目
环保咨询
环保管家
环境检测
项目评价
环保工程
新闻资讯
公司新闻
行业资讯
环保常识
公示通知
案例展示
项目公示
联系我们
13915001788
嘉骏环保服务
Jiajun Environmental Protection
网站首页
关于我们
公司简介
企业文化
荣誉资质
设备制作
服务项目
环保咨询
环保管家
环境检测
项目评价
环保工程
公示通知
案例展示
项目公示
联系我们
当前位置:
首页
>
公示通知
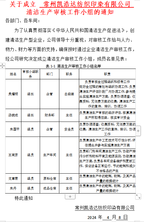
关于成立 常州凯浩达纺织印染有限公司 清洁生产审核工作小组的通知
发布时间:2024-04-08 15:48:36
上一篇:
关于成立 常州市多盈金属喷涂有限公司 清洁生产审核工作小组的通知
下一篇:
关于成立 常州市武进鸣凰丝绸炼染厂有限公司 清洁生产审核工作小组的通知
about us
公司简介
企业文化
荣誉资质
设备制作
news
公司新闻
行业资讯
环保常识
service
环保咨询
环保管家
环境检测
项目评价
环保工程
Scan Code
手机二维码
contact us
环境系统服务商,为企业降低环保管理成本
公司地址
常州市武进湖塘镇东升路31号
联系人:朱先生
手机:13915001788
朱先生
13915001788
网址
www.czjiajun.cn